第11版:“壮丽70年 奋斗新时代”专题策划⑤:生态文明
PDF版下载
上一版
下一版
解放军报客户端
兵在掌上阅 亮剑弹指间
下载
中国军网
国防部网
2019年8月15日 星期
四
往期回顾
上一期
下一期
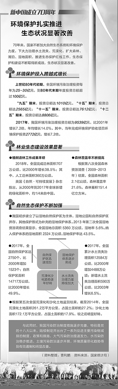
环境保护扎实推进 生态状况显著改善
您的IE浏览器版本太低,请升级至IE8及以上版本或安装webkit内核浏览器。