在瑞金中央革命根据地纪念馆中,收藏了一份中央内务人民委员部颁发给瑞京县下肖区红军家属刘绳璜的“红军家属优待证”,为国家二级文物。其为麻布印制品,长10.5厘米,宽6厘米,正面为红色,背面为米黄色。正面图案饰以黑框,黑框里面上方字为“优字第九十七号”,往下是地球与五角星相叠图案,五角星内有镰刀与斧头,两边各有一个持枪的红军战士像。图案下边右书“中央内务人民委员部颁布”,中间大字“红军家属优待证”,左边款为“中央直属瑞京县下肖区发给”。背面书写“当红军是最光荣的”八个红色大字,最上面横排从右往左写有黑色字体“刘绳璜”,左边竖排黑色字体为“七保乡主席”,并加盖了其个人私章,右边竖排黑色字体为“家有叁人吃饭”。

拥军优属作为党的光荣革命传统,早在苏区时便已确立,并不断发扬光大。优待红军家属是中央苏区党和苏维埃政府的一项重要工作,在党和苏维埃政府的支持与鼓励下,苏区军民都以参军为荣、以身为红军家属为傲。
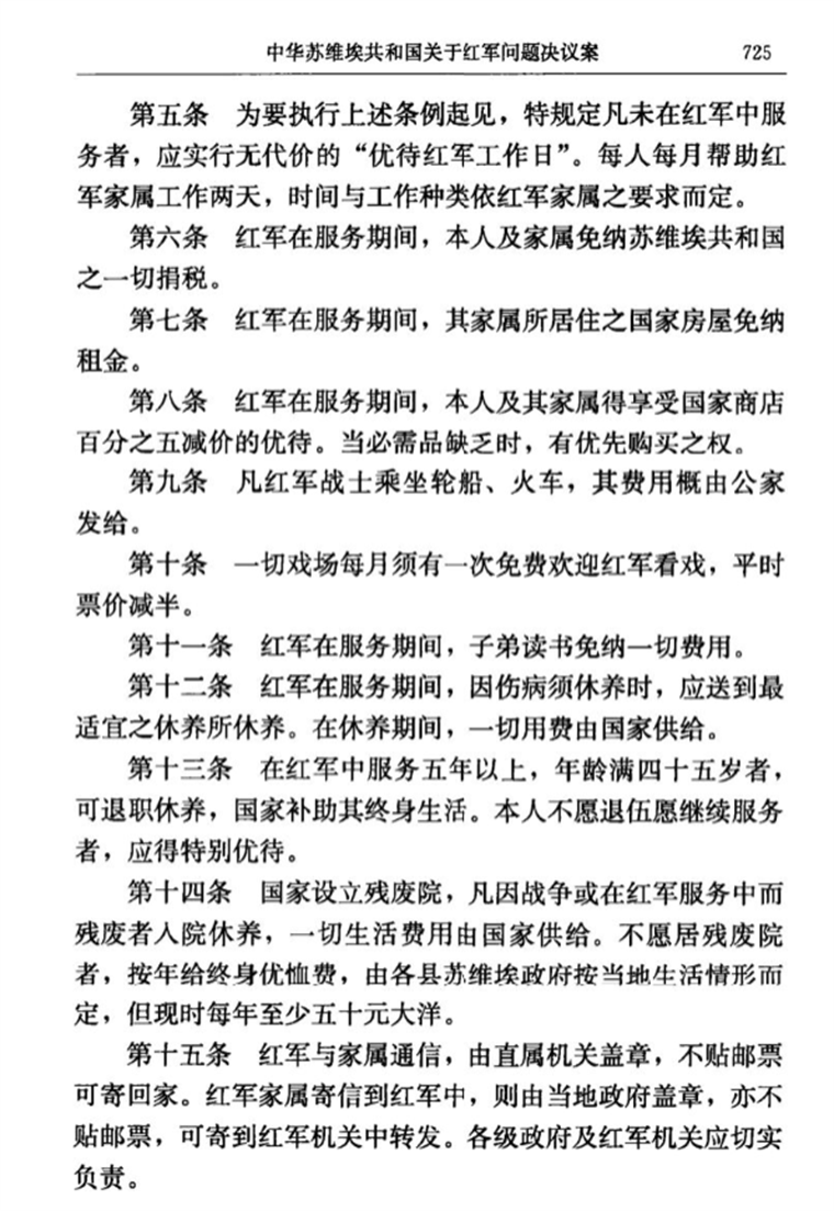
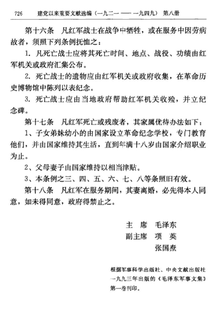
中华苏维埃第一次全国代表大会通过的《中国工农红军优待条例》,第一次明确规定了红军战士在服务期间和退伍、负伤、残废后所应享有的各种优待,牺牲或病故后应享受的抚恤,从法律上确立了红军家属应该享受的优待和各级党和苏维埃政府在优待红军家属方面必须履行的义务和职责。
其中,对红军的社会安置有休养安置、退役安置和退休安置三种方式。
休养安置:主要是在军队设立卫生队,在地方设立休养所,安置红军伤病员,伤病员痊愈后不必回部队而留在地方武装工作。《红军抚恤条例》第3条:在红军服务五年以上,年龄在45岁以上自愿退职休养者,国家应补助其终身生活,其数目应按照当时当地生活情形而定,但每年不得少于30元,如本人不愿退伍,则应另给优待费,每年至少24元。第6条:红军在服务期间,因伤残,不能服务者,则送到红军残废院休养,其生活费,应较红军生活费增多二分之一,其愿归田者,则给予终身抚恤金,其数目以当时当地之生活程度而定,但全残废者,每年不得少于50元以下,半残废每年不得少于30元以下。
退役安置:《关于中国工农红军优待条例》第14条规定:“国家设立残废院,凡因战争或在红军服务中而残废者入院休养,一切生活费用,由国家供给,不愿住残废院者,按年给终身优恤费,由各县苏维埃政府按当地生活情形而定,但现在时每年至少50元大洋。”1932年5月,《江西省工农兵苏维埃第一次代表大会对扩大红军的决议》提出:“对残废退伍的红军同志,地方政府要特别优待,能工作者分配工作,并经常不断的教育,如发现不好行为,须加以说服纠正。”
退休安置:《中国工农红军优待条例》第13条规定:“在红军中服务五年以上,年龄满45岁者,可退职休养,国家补助其终身生活,本人不愿退伍,继续服务者,应得特别优待。”



《中国工农红军优待条例》
为了改善红军家属生活,苏区创办了许多公卖所、优红商店、优红合作社等等。此外,为了落实红军的优待政策,做好红军家属的优抚工作,党和苏维埃政府对红军家属颁发红军家属光荣牌和红军家属优待证,建立与红军家属的联系、表彰制度。
为响应党和苏维埃政府的号召,毛泽东、朱德、周恩来、张闻天等中央领导带头执行优待红军家属条例,积极参加礼拜六优待红军家属活动,帮助红军家属砍柴、挑水、耕田,促进了各项优待条例的落实。党和苏维埃的各级工作人员、苏区群众也都积极地参与到优待红军家属的活动中。
中央苏区红军优抚工作的实施,既解决了红军家属的生活困难问题,消除了前线红军的后顾之忧,也在社会上营造了参军光荣、军属光荣的良好氛围,从而为革命根据地反“围剿”战争的进行、军民鱼水关系的建立以及人民军队的自身建设等,发挥了至关重要的社会保障作用。
“红军家属优待证”作为中国共产党与红军、红军家属亲密无间、鱼水情深的历史遗物,是党和苏维埃政府优待红军家属的历史见证。1954年3月,瑞金革命纪念馆筹备小组征集文物时,“红军家属优待证”持有者刘绳璜将其捐赠入馆收藏。

