
欢迎来到中国战略导弹部队军官的摇篮
火箭军工程大学
火箭军工程大学是我国唯一一所培养战略导弹部队指挥技术人才的高等军事院校,是军队“双重”建设院校。
2023年攻读硕士学位研究生招生简章
公告如下:
军籍研究生
一、报考条件
招生对象为军队在职干部、军校应届本科毕业生、委任制文职人员(按军队在职干部同等对待)。考生的学历必须符合下列条件之一:
(1)国家承认学历的应届本科毕业生(含普通高校、成人高校、普通高校举办的成人高等学历教育应届本科毕业生)及自学考试和网络教育届时可毕业本科生,录取当年9月1日前须取得国家承认的本科毕业证书,否则录取资格无效。
(2)具有国家承认的大学本科毕业学历的人员。
(3)获得国家承认的高职高专毕业学历后满2年(从毕业后到录取当年入学前,下同)或2年以上的人员,达到与大学本科毕业生同等学力水平方能报考,且须符合以下条件:
① 提供由培养单位出具的与报考学科、专业相关的高职高专与本科之间相差课程进修的成绩证明;
② 有公开发表的与大学本科毕业程度相当的学术论文或科研成果;
③ 必须通过大学英语四级考试;
④ 网报后须向学校提交能证明本人具有报考资格的材料原件。
⑤ 初试合格后,复试中须加试两门与报考专业相关的本科主干课程,加试科目不得与初试科目相同,加试方式为笔试。
(4)国家承认学历的本科结业生,按本科毕业同等学力身份报考。
(5)已获得硕士、博士学位人员。在校研究生报考须在报名前征得就读学校同意,并在录取前先办理原就读学校的退学手续。
军籍考生除符合教育部关于学历学位、所学专业、工作经历、身体健康状况等方面的要求外,还需符合以下条件:
(一)体检要求
身体健康状况符合《中国人民解放军军队院校招收学员体格检查标准》。其中主要的几点如下:
(1)身高:男性不低于162cm;女性不低于160cm。
(2)体重:男性不超过标准体重(标准体重kg =身高cm - 110)的30%,不低于标准体重的15%;女性不超过标准体重的20%,不低于标准体重的15%。
(3)每一只裸眼视力4.5(0.3)以上,矫正视力在4.9(0.8)以上。两眼无色盲、色弱。
(4)乙型肝炎表面抗原呈阴性,肝功能正常,无心脏病、传染病、慢性病。
(乙型肝炎表面抗原检测阳性,艾滋病病毒抗体检测阳性,血清梅毒螺旋体抗体检测阳性等,不合格)
(二)资格审查要求
(1)军队在职干部。须具有3年以上军队工作经历(含本科毕业后任职培训时间,截至录取当年9月1日)。报考前填写《军队在职干部报考研究生推荐审批表》,由有军官晋升任用批准权限的单位研究审批,依托信息系统,逐级上报军委政治工作部干部局备案。我校将依据“军队在职干部报考研究生备案数据”和相关政策规定要求,审查考生报考资格。委任制文职人员按在职干部同等对待。
(2)军校应届本科毕业生。非指挥类应届本科毕业生报考前须填写《应届本科毕业生报考研究生推荐审批表》,由研究生院审批。
二、其他说明
(1)非全日制专业学位研究生仅限军队在职干部报考;
(2)军队院校应届本科毕业生不得报考工程管理、军事指挥、军事装备专业学位研究生;报名参加工程管理专业学位研究生的人员须有3年以上工作经验,以“同等学力”资格报考工程管理的,必须有5年以上工作经验;
(3)军事硕士专业学位研究生仅限招收上尉以上军衔的指挥管理军官;
(4)硕博连读计划限一级学科博士点,基本学制5年,前2年按硕士注册学籍,后3年按博士注册学籍,招生对象仅限应届本科毕业生。
无军籍地方研究生
一、招生计划
我校2023年招收全日制无军籍地方硕士研究生,暂不区分各学科专业招生计划。具体招生计划以教育部、军委机关正式下达的文件为准。
招生学科学术学位为控制科学与工程、计算机科学与技术、航空宇航科学与技术、兵器科学与技术,专业学位为电子信息、机械。
二、报考条件
招生对象为地方普通高校应届本科毕业生或往届生。考生应符合教育部当年硕士研究生招生工作管理规定的有关条件。主要为:
1.中华人民共和国公民。
2.拥护中国共产党的领导,品德良好,遵纪守法。
3.无传染性疾病,身体健康状况符合教育部和我校规定的体检要求(乙型肝炎表面抗原检测阳性,艾滋病病毒抗体检测阳性,血清梅毒螺旋体抗体检测阳性等,不合格)。
4.考生的学历必须符合下列条件之一:
(1)国家承认学历的应届本科毕业生(含普通高校、成人高校、普通高校举办的成人高等学历教育等应届本科毕业生)及自学考试和网络教育届时可毕业本科生,录取当年入学前须取得国家承认的本科毕业证书,否则录取资格无效。
(2)具有国家承认的大学本科毕业学历的人员。
(3)获得国家承认的高职高专毕业学历后满2年(从毕业后到录取当年入学前,下同)或2年以上的人员,达到与大学本科毕业生同等学力水平方能报考,且须符合以下条件:
① 提供由培养单位出具的与报考学科、专业相关的高职高专与本科之间相差课程进修的成绩证明;
② 有公开发表的与大学本科毕业程度相当的学术论文或科研成果;
③ 必须通过大学英语四级考试;
④ 网报后须向学校提交能证明本人具有报考资格的材料原件。
⑤ 初试合格后,复试中须加试两门与报考专业相关的本科主干课程,加试科目不得与初试科目相同,加试方式为笔试。
(4)国家承认学历的本科结业生,按本科毕业同等学力身份报考。
(5)已获得硕士、博士学位人员。在校研究生报考须在报名前征得就读学校同意,并在录取前先办理原就读学校的退学手续。
三、其他说明
1.可接收教育部批准的具有推免资格的普通高校应届本科生推荐免试攻读硕士学位研究生。
2.无军籍地方硕士研究生录取后不办理参军入伍手续,毕业后颁发教育部承认的学历和学位证书,自主就业。
3.学校按教育部有关标准收取无军籍地方研究生学费。设有国家奖学金、学业奖学金等,按月发放助学金并面向无军籍研究生提供助研、助管岗位。适用对象和标准如下:
国家奖学金:博士研究生30000元/人·年、硕士研究生20000元/人·年,具体名额标准和评选时间以当年教育部文件要求为准。
学业奖学金:适用全日制非定向就业(全脱产学习且档案转入学校)无军籍研究生(95%覆盖)。博士研究生:一等学业奖学金15000元/人·年;二等学业奖学金10000元/人·年;三等学业奖学金8000元/人·年。硕士研究生:一等学业奖学金12000元/人·年;二等学业奖学金8000元/人·年;三等学业奖学金6000元/人·年。
助学金:适用于全日制非定向就业(全脱产学习且档案转入学校)无军籍硕士研究生。每年分10个月按月发放(2月、8月按假期计算,不发放),博士研究生15000元/人·年,硕士研究生6000元/人·年。
助研津贴:适用于无固定工资收入的无军籍研究生。博士研究生每人每月800至3000元,硕士研究生每人每月500至2000元。
助管津贴:设置部分兼职岗位鼓励研究生积极参与管理,提高综合素质,发放助管津贴。
报考流程及有关说明
一、报考流程
报名包括网上报名和网上确认两个阶段。
(一)网上报名
网上报名时间为2022年10月5日至10月25日,每天9:00-22:00(逾期不予补报)。网上预报名时间为2022年9月24日至9月27日,每天9:00-22:00。考生应在规定时间内登录“中国研究生招生信息网”(公网网址http://yz.chsi.com.cn,教育网址http://yz.chsi.cn,以下简称“研招网”)进行报名。报名前,请务必提前浏览报考须知,并按教育部、省级教育招生考试机构、报考点以及我校微信公众号“火大青春”发布的公告要求报名。
报名期间将对考生学历(学籍)信息进行网上校验,考生可随时上网查看学历(学籍)校验结果。考生也可在报名前或报名期间自行登录“中国高等教育学生信息网”(网址:https://www.chsi.com.cn)查询本人学历(学籍)信息。未通过网上学历(学籍)校验的地方考生应于网上确认前完成学历(学籍)核验,否则报名无效。因军队学历(学籍)信息不在学信网注册,持有军队学历(学籍)的考生在网上报名时会提示学历(学籍)校验未通过,请军人考生及时主动和报考点联系并尽早向学信网申请学历(学籍)认证。
(二)网上确认
网上确认具体时间、要求由各省级教育招生考试机构根据国家招生工作安排和本地区报考情况自行确定和公布。
请考生及时关注各省级教育招生考试机构发布的公告,所有考生均应当在规定时间内在网上提交相关材料,并完成核对确认个人网上报名信息和采集本人图像信息等工作,逾期不予补办。
考生须按照网上确认公告要求提供真实、准确的信息,如有虚假信息或作假行为的,后果由考生自负。
网上确认通过后考生须在11月10日前将本人证件复印件、学历学位证书(应届生提供学生证)复印件以及报考研究生推荐审批表原件(军队考生提供)通过EMS邮寄到学校招生办。凡手续不全、资格不够、报考专业不符合要求的,我校不予核发准考证。
(三)初试
初试时间为2022年12月24日至25日,每天上午8:30-11:30,下午14:00-17:00。
考前十天左右,考生可凭网报用户名和密码登录“研招网”自行下载打印《准考证》。《准考证》使用A4幅面白纸打印,正、反两面在使用期间不得涂改或书写。考生凭下载打印的《准考证》及居民身份证参加初试和复试。
请考生务必妥善保管个人网报用户名、密码及《准考证》、居民身份证等证件,避免泄露丢失造成损失。
(四)复试
复试时间拟定于2023年4月左右,在火箭军工程大学校内组织。
复试主要包含体检、身心素质考核、笔试和面试等。
现役军人参加复试时应提供师(旅)级以上单位出具的最近一次体能考核达标证明。
(五)录取
按照“全面考核、择优录取、宁缺毋滥”的原则,根据考生成绩及所报考学科的生源和计划情况,拟定录取人员名单,报教育部和军委机关批准后发放录取通知书。录取工作一般于每年6月份完成。
二、特别说明
1、现役军人进行网上报名时,必须严格执行审批制度和保密制度。
2、考生网上报名时,报考点一般应选择考生就读学校所在省(区、市)的报考点或工作、户口所在地省级教育招生考试机构指定的报考点。
3、考生报考条件及招生政策如有变化和调整,以教育部和中央军委训练管理部正式下达的最新文件为准。
4、往年专业课参考资料可在招生信息网https://mweb.eol.cn/116/index.html 或 http://yjs.epgc.mtn/cyxz/ 研究生院网站中下载。
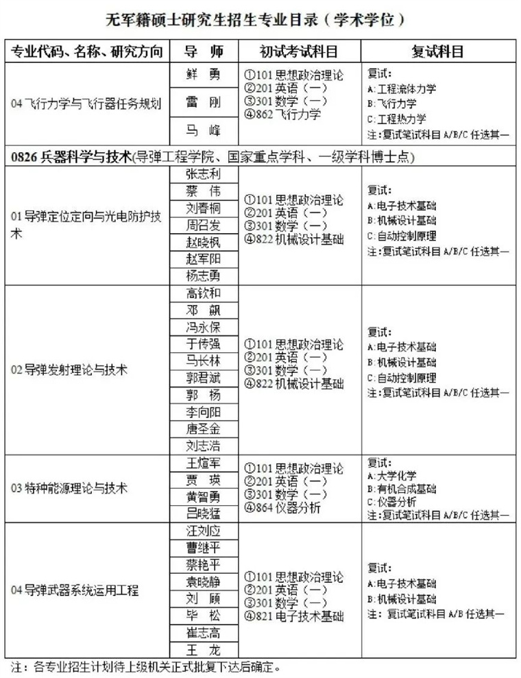
硕士研究生招生专业目录










初试复试考试科目及参考书目


研究生招生办联系方式
地址:陕西省西安市灞桥区洪庆同心路2号
邮编:710025
联系部门:研究生招生办公室
联系人:鹿老师
联系电话:029-84742766
QQ交流群:1071915320
E-mail:hjjgcdx84742766@163.com
网址:https://mweb.eol.cn/116/index.html
