最近一段时间,全国各地的医院接诊了大量肺炎支原体感染患者,多以儿童为主,其中也不乏成人。肺炎支原体是什么?如何防范肺炎支原体感染?针对这些问题,小编采访了陆军军医大学西南医院的医生。
肺炎支原体是什么?
肺炎支原体是一种介于细菌和病毒之间、目前世界上已知能独立生存的最小微生物。肺炎支原体无细胞壁结构,像是没有穿“外套”的细菌。75%酒精和含氯消毒剂(如84消毒液)均可以杀灭肺炎支原体。
引起肺炎的病原体一般都有季节发病的情况,支原体肺炎近两年,尤其今年在我国一些区域流行,有少数家庭或班级出现聚集发病情况,但它不属于传染病,不会像其他传染病那样传染。

肺炎支原体感染有何症状?
肺炎支原体感染症状以发热、咳嗽等为主要症状,一般咳嗽比较剧烈,而且在发热退后咳嗽还可能继续1-2周。肺炎支原体感染可引起上呼吸道感染,也可引起肺炎等下呼吸道感染,还可引起肺外并发症,如自身免疫性溶血性贫血等。
肺炎支原体肺炎一般属于间质性肺炎,因此临床体征往往轻于影像学检查结果,而且临床症状消失后,肺部影像学检查还可能有炎症表现。

肺炎支原体如何传播?
肺炎支原体感染患者和无症状感染者是主要的传染源,潜伏期1~3周,潜伏期内至症状缓解数周均有传染性。肺炎支原体主要通过飞沫传播,在咳嗽、打喷嚏、流鼻涕时的分泌物中均可携带病原体。

今年的肺炎支原体感染有什么特点?
今年的肺炎支原体感染不仅重症患儿比较多,治疗难度也明显加大。这主要是因为随着阿奇霉素等大环内酯类抗生素在儿童中使用得越来越广泛,导致大环内酯类耐药支原体越来越常见,外加细菌或其他病原体混合感染导致病情严重程度及治疗难度上升。

肺炎支原体感染会导致白肺么?
有的肺炎支原体感染患者,肺部影像上显示有一片白色,大多是一个肺叶或肺段感染所致,这和医学上所说的“白肺”是两个概念。通常来说,“白肺”是指双肺弥漫性病变,主要发生在重症感染时,其症状和严重程度都与肺炎支原体感染有所不同。
肺炎支原体感染应如何用药?
由于肺炎支原体没有细胞壁,大家所熟悉的青霉素和头孢,这类抗生素都是以细胞壁作为靶点,因此对肺炎支原体完全无效。大环内酯类抗菌药物,如罗红霉素、阿奇霉素,目前为肺炎支原体感染的首选治疗药物。
值得注意的是,为避免出现大环内酯类抗生素耐药,市民应在明确致病菌后在医生的指导下用药。如果对上述抗生素已明显耐药,市民可在医生指导下,运用新四环素类抗生素,如米诺环素,以及喹诺酮类抗生素,比如左氧氟沙星、莫西沙星等进行治疗。
如果出现发热伴有剧烈咳嗽,应及时就诊,尽快查明病因,规范治疗,切忌自行盲目用药,不规范的混搭用药可能引发严重的后果,甚至会导致死亡。
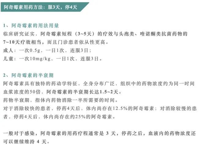
阿奇霉素应该怎么用?
阿奇霉素的使用必须严格遵循医嘱。考虑到阿奇霉素具有独特的药动学特征,全身分布广泛,组织中的药物浓度约为同一时间血浆浓度的50倍,阿奇霉素的半衰期长达1.5~2天。对于消除较快的患者,停药4天后,体内尚存在12.5%的阿奇霉素,对消除较慢的患者,停药4天后,体内尚存在约25%的阿奇霉素。综合以上因素,我们不难发现,阿奇霉素的用药疗程通常是用3天,停4天。
成人:一次0.5g,一日1次,连服3日;
儿童:一次10mg/kg,一日1次,连服3日。

肺炎支原体感染怎么预防?
目前还没有预防肺炎支原体感染的疫苗。预防肺炎支原体感染,最重要的是养成良好的个人卫生习惯。
1.尽量避免到人群密集和通风不良的公共场所,必要时戴好口罩防护自己。
2.咳嗽、打喷嚏时使用纸巾捂住口鼻,或用手肘或上袖等遮挡,将用过的纸巾丢入带盖垃圾桶中。
3.注意手卫生,使用肥皂、洗手液在流动水下清洁洗手。如果没有流动水,可用含酒精的免洗洗手液等擦拭消毒双手。
4.流行高发季节,注意室内通风,每次通风不少于30分钟,以保持空气新鲜。
5.养成健康生活习惯,适量运动,增加身体抵抗力,注意保暖避免受凉。
6.学校、幼儿园等重点场所要注意通风消毒,做好日常的清洁工作,加强健康监测,避免出现聚集性感染。

