
“学习强军”手机客户端是联通全军、直达官兵的学习教育服务综合平台,由解放军新闻传播中心建设运维。根据业务发展需要,现诚聘聘用制工作人员74名。期待擅长文字编审、艺术设计、后期制作、播音主持、软件开发、系统运维、行政管理的你加入!
一、招聘对象
全国普通高等院校全脱产学习统招统分或经国家学历学位认证部门认可的境外高校应届毕业生和社会在职人员,应届毕业生原则上硕士年龄不超过27岁(1994年12月以后出生)、博士年龄不超过35岁(1986年12月以后出生);社会在职人员原则上年龄不超过35岁(1986年12月以后出生);网络和新媒体审查岗位的退役或退休军人干部原则上年龄不超过55岁(1966年12月以后出生),其他岗位的退役军人原则上年龄不超过35岁(1986年12月以后出生);中级专业技术职称人员和特殊人才引进人员原则上年龄不超过45岁(1976年12月以后出生)。
二、招聘岗位
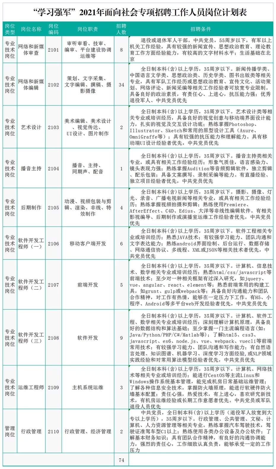
(一)网络和新媒体审查8人
(二)网络和新媒体编辑34人
(三)艺术设计2人
(四)播音主持1人
(五)后期制作4人
(六)移动客户端开发工程师6人
(七)前端开发工程师5人
(八)软件开发工程师9人
(九)系统运维工程师3人
(十)行政管理专员2人
岗位政策咨询电话:010-66791513、010-68529337
三、报名时间及考试安排
(一)报名时间。2021年11月13日15:00至11月22日15:00。
(二)报名方式。本次招聘采取网络报名的方式。报考人员进入公招网(www.gongzhao.com.cn)查看招聘公告,并提交报考申请。
(三)资格初审。根据招聘条件和招聘岗位要求,对报名人员进行资格审查,网上报名截止后,考生可登录招聘系统查看资格初审结果。通过资格初审的人数与计划招聘人数比例低于3:1的,在笔试开始前视情减少该岗位招聘人数或取消该岗位招聘计划,并在公招网公布。考生通过资格初审后,请及时关注公招网相关公告,避免错过重要信息。
(四)笔试和面试。具体时间、地点、形式及相关事宜另行通知。
监督举报电话:010-66720766、010-66720018
网络报考技术咨询电话:010-68771309、010-68771330

