搜索
军网关注
军网观点
图片
视频
更多
要闻要论
军网专题
中国女兵
特战精英
兵器天地
八一话题
军史点击
征兵入伍
军迷部落
搜索
要闻推荐
We Recommend
军委纪委通报“微腐败”和不正之风问题
中央军委巡视组共开展13个批次巡视
海军学习贯彻习主席"7·26"重要讲话精神
有惊无险!我维和官兵与武装人员交涉
深刻理解把握我们党强军兴军战略谋划
热点专题
Special Reports
学习贯彻习近平总书记“7·26”重要讲话精神
庆祝建军90周年
学强军思想 做忠诚战士
回眸90年 这些军旅镜头让你念念不忘
国际军事比赛-2017
视频推荐
Videos
军营版“极限挑战”:特战尖兵养成记
中国军网八一电视
军民合用机场“迎检” 满分机场啥标准?
中国军网八一电视
心疼!原来特种兵海训要经历这些……
中国军网八一电视
“最美逆行者”找到 现场视频惹人泪目
中国军网八一电视
军事酷图
Photos
直击九寨沟震中救援
2017-08-09 10:35
军械能手高射炮修理对决
2017-08-09 09:12
“安全环境”单车赛
2017-08-09 09:12
国际军事比赛见证中国防化兵的“火眼金睛”
2017-08-07 08:51
军网理论
鹤、狗、蛐蛐儿,三者如何有干系
《共产党宣言》,毛泽东为何读它不下百遍
毛泽东:心脏强壮,摔打一下皮肉无关紧要
48年村官经历“修炼”出的“三不倒”
@基层风气监督员,纠治“微腐败”秘笈在此
军微视界
海拔近4000米的高原,有这样一群硬汉
"炊事班故事":看完只想说他们懂的真不少
空中遇险歼-15飞行员,就在我的朋友圈
一个月发生了什么:新排长的蜕变之旅
我维和官兵讲述在南苏丹经历,惊心动魄!
征兵入伍
体检政审
/
正文
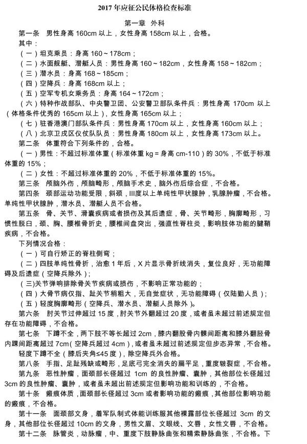
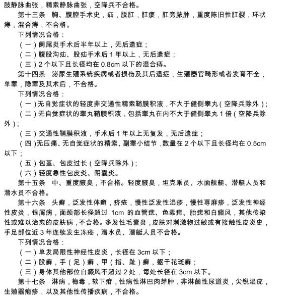
@应征青年,2017年体检表下发了,请签收!
来源:中国民兵
作者:刘昱彤
责任编辑:乔梦
2017-08-08 21:10
0
首页
上一页
1
2
3
4
5
6
7
8
下一页
尾页
中国军网微信公众号
解放军报苹果客户端
解放军报安卓客户端
解放军报微博公众号
解放军报微信公众号
钧正平工作室公众号
相关稿件
全国推行网络版征兵体检管理系统
手机扫码完成测试,天津征兵体检有新招
轻触这里,加载下一页
分享到
新浪微博
腾讯微博
人民微博
微信
QQ 好友
QQ 空间