
方 汉绘

制图:邓方宇
话题背景
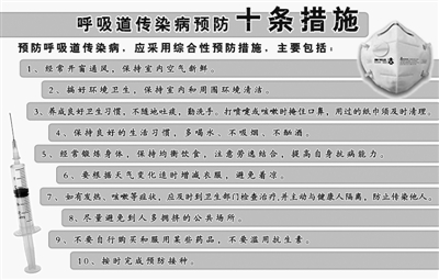
秋末冬初季节,以呼吸道传染病为主的各种流行性疾病极易发生。特别是对刚入营不久的新兵,由于生活习惯各异,卫生意识不强,加之学习训练紧张,身体与心理难以及时适应等情况,容易造成免疫力下降,引发各种呼吸道疾病。本期特邀请济南军区疾病预防控制中心疾病监控科主任刘元东,为广大战友讲解如何有效防范呼吸道传染病的发生。
目前,呼吸道传染病主要有腺病毒感染、水痘、麻疹、风疹、流行性腮腺炎、流行性感冒、流脑、肺结核等。其主要病原体是病毒、细菌、支原体和衣原体等致病微生物。呼吸道传染病常见的症状主要有发热、头痛、咽痛、全身酸痛、皮疹、出血点、咳嗽、咳痰、咯血、胸痛,以及打喷嚏、流鼻涕等症状,但每种疾病又有不同的特点。












