
作者简介:毛帅,顾颖,解放军第306医院,心血管内科。
人生七十古来稀,八十杖朝,九十鲐背。生命之旅,充满奇遇。今年的春节假期刚刚结束的一天凌晨,解放军第306医院心血管内科成功为一名90岁高龄的急性心肌梗死患者进行了急诊冠状动脉介入治疗。
老人突发“急性下壁、右室心肌梗死”,病情危重。类似情况的病死率极高,更何况耄耄之年的老者,随时有病情恶化和猝死的可能。医护人员与家属反复商议,最后决定行冠脉介入治疗。凌晨5点钟,人们还在梦乡里,这里的医护人员却为了老人的生命,紧张而有序地忙碌着,胸痛绿色通道启动了,王守力教授领衔的介入治疗团队到位了,导管室的医务人员到位了。
经过造影检查发现,老人的右冠100%闭塞,并伴有血栓影,2011年植入支架的回旋支血管也几近闭塞。这种情况下的介入手术风险非常高,随时有可能出现心率减慢、血压下降等危及生命的情况。就在医生与患者家属交待病情的过程中,老人的心率突然由90次/分左右骤然降至40次/分,血压也掉到70/50 mmHg。在紧急调整药物治疗的同时,术中植入了临时起搏器。
经过王守力教授领衔的介入团队将近1小时的紧张手术,老人闭塞的血管被开通了,并成功植入一枚支架,右冠状动脉的血流恢复正常,老人暂时转危为安。由于老人的左侧冠状动脉病变仍然十分严重,且合并有高血压及肾功能不全,需要进一步观察及治疗。
心脑血管疾病是目前人类“第一杀手”,心肌梗死更是杀手中的“1号杀手”。时间就是心肌,时间就是生命!
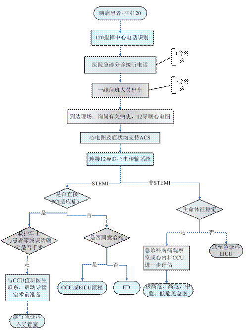
急性心梗患者最佳抢救时间为心梗发生后6小时内,12小时内仍有救治机会。急诊冠状动脉介入手术,是目前国际公认的治疗急性心肌梗死最安全、最有效的方法。但是高龄老年心肌梗死患者往往冠脉病变复杂,临床症状不典型,合并多脏器功能不全,而且许多高龄患者存在和上述老人一样的问题——未遵医嘱按时服药。306医院心脏绿色通道凌晨救九十高龄心肌梗死
对于这一类高龄患者,介入治疗手术难度大,围手术期出现心衰、肾衰、出血等并发症的风险高,有能力并且愿意为这些患者进行冠脉介入手术的医院并不多。
近年来,解放军306医院心血管内科在王守力教授的带领下,老年冠心病介入治疗卓有成效,已处于国内领先水平。据统计,2011年以来共完成近70~80岁患者的冠心病介入治疗589例,80~90岁97例,90岁以上3例。老年、高龄患者及复杂病变的冠脉介入治疗已成为306医院心血管内科的特色技术。
“我把生命托付给你,是对你的最大信任”。为确保急诊冠心病介入治疗质量与患者安全,该团队在国内著名的心血管介入专家王守力教授带领下24小时待命,以其精湛的医疗技术和医学人文理念勇闯生命禁区,挽救了一例又一例垂危的生命。
注:

第306医院胸痛急救中心,2015年建立,此前依据2015年3月,国家卫生计生委发布《关于加强急性心脑血管疾病急救体系建设的通知》而成立,该通知首次对各级医院在心脑血管病的救治方面提出了技术标准和考核指标。《通知》强调加强急诊急救体系建设,建立急性心脑血管病救治规范和持续质量评估机制,旨在促进各级医院建立心脑血管病的急救绿色通道,将胸痛中心建设纳入国家政策,提升各级医院心脑血管病的急救能力。
作为常见的心血管疾病临床症状,胸痛涉及多个系统和器官,病因复杂且病情程度轻重不一。根据2014年《胸痛规范化评估与诊断中国专家共识》,胸痛包括致命性胸痛和非致命性胸痛,前者是急诊最为关注的诊治对象。急诊就诊的胸痛患者中,急性冠脉综合征(ACS)高居致命性胸痛病因首位。ACS是急诊科必须处理的危重病症。但在我国医院分科越来越细,专科水平越来越高,因此,如何提高急诊医生心血管疾病诊断能力是当前急诊科面临的艰巨挑战。有数据指出,出现胸痛症状的患者中,以冠心病、心肌梗死为主,且一半患者属于毫无征兆的急性心肌梗死(AMI),近一半AMI患者尚未送至医院即宣告死亡。
ACS的病理基础是冠状动脉狭窄,急诊时需要早期快速识别、鉴别诊断,并在最短时间内紧急开通病变血管,及时救治AMI患者。如何在最短的时间内接诊、检查、急诊手术,建立快速有效的诊治流程是国内外公认的医学新课题。美国心脏病学会(ACC)/美国心脏学会(AHA)指南推荐,患者从进入医院大门到心脏冠状动脉球囊扩张(D2B)的抢救时间应控制在90分钟以内;欧洲心脏病学会(ESC)指南建议,ST段抬高型心肌梗死(STEMI)患者应在首次就诊后2小时内完成经皮冠状动脉介入治疗(PCI);我国中华医学会心血管病学分会指南指出,如诊断为STEMI,要求10分钟内完成首份心电图,30分钟内开始溶栓治疗,90分钟内完成球囊扩张。然而,统计数据显示,我国患者从发病到首次医疗接触需3-4小时,仅少部分STEMI患者可在指南推荐时间内获得PCI治疗。因此,改善我国急性胸痛和ACS治疗规范,建立院内胸痛中心/绿色通道以及落实指南工作流程至关重要。















