

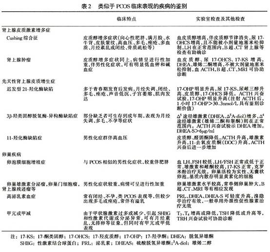
多囊卵巢综合征(polycystic ovarian syndrome,PCOS)是育龄妇女较常见的内分泌症候群。1935年,Stein与Leventhal首先描述双侧卵巢肿大者伴不孕、多毛与肥胖等表现,称为Stein-Leventhal综合征。随着临床研究的深入,组织学上具有多囊卵巢伴无排卵和(或)多毛症的临床症候群范围不断扩大。1963年,Goldziether总结187篇共1079例PCOS资料,发现其中有许多非典型病例,如无多毛,甚至有排卵功能。随着检测技术的发展,认识到多囊卵巢并非一种独特的疾病,而是一种多病因、表现极不均一的临床综合征。
多囊卵巢综合征(polycystic ovarian syndrome,PCOS)是育龄妇女较常见的内分泌症候群。1935年,Stein与Leventhal首先描述双侧卵巢肿大者伴不孕、多毛与肥胖等表现,称为Stein-Leventhal综合征。随着临床研究的深入,组织学上具有多囊卵巢伴无排卵和(或)多毛症的临床症候群范围不断扩大。1963年,Goldziether总结187篇共1079例PCOS资料,发现其中有许多非典型病例,如无多毛,甚至有排卵功能。随着检测技术的发展,认识到多囊卵巢并非一种独特的疾病,而是一种多病因、表现极不均一的临床综合征




