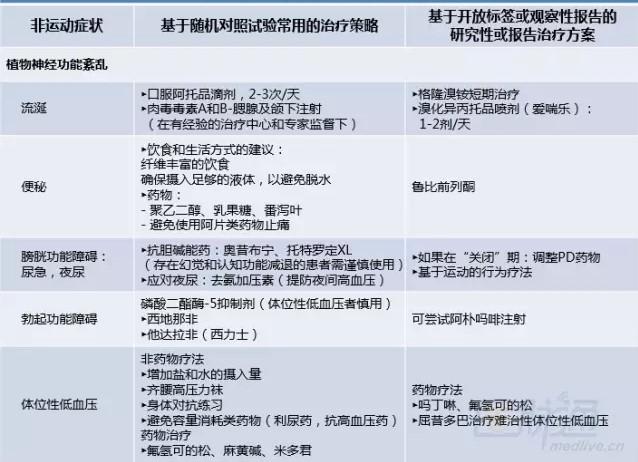
表3 PD的非运动症状治疗建议-2

对于一些非运动症状,如焦虑、抑郁、疼痛和疲劳,临床医生必须尽可能确定其是否是非运动症状波动的一部分。如果是,还要确定这些症状是否只在“关闭”期出现,如果答案仍然是肯定的,那么治疗的重点可能需要集中在采用抗帕金森病药物缓解患者的运动“关闭”期上,而不是采用抗抑郁药或抗焦虑药。
多学科支持治疗
对于流涎、疼痛、性功能障碍、冲动控制障碍和认知障碍症状,由包括PD专科护士、语言和言语治疗师、物理治疗师、职业治疗师、临床心理学家和神经精神病学家在内的多学科团队来提供治疗最为重要和理想。对于致残性或严重的流涎症状,语言和言语治疗干预是必要的,旨在劝告患者及时下咽并保持好头位。来自心理学和神经精神病学医生、以及PD专科护士的干预,对于严重抑郁、焦虑障碍和冲动控制障碍症状的管理也是必不可少的。越来越多的证据表明,治疗合并症,如高血压、糖尿病、消化性溃疡、小肠细菌过度生长与骨质疏松等,可确保PD治疗的完整性,此外,还应监测和治疗患者由药物所致的非运动症状和非运动症状综合征。
总之,帕金森有运动症状也有非运动症状。非运动症状易被忽略。医患双方都要提高认识,以便早发现早治疗,提高帕金森治疗总体效果,提高患者生活质量。















